第一波教你用DeepSeek搞钱的人出现了:只有一个目的
DeepSeek真的是普通人逆天改命的机会吗?
在DeepSeek近乎疯狂的热度下,第一批利用它教你搞钱、炒股的人已经出现了。
经查,在一些电商、视频以及知识付费平台上,出现了多个打着“利用DeepSeek赚钱”名号的课程,还有不少挂着各种教授、行业专家名号的人开直播专门讲授DeepSeek知识。
这些课程种类不一,价格不等,从几十元到几百元都有。甚至有些自媒体以“如何利用DeepSeek日进斗金”“利用DeepSeek快速搞钱十大方法介绍”等标题来吸睛蹭流量。
据了解,这些所谓传授DeepSeek赚钱大法的,本质上是为了将读者引到私域,再通过其他方式赚钱。
比如,先发表一篇“DeepSeek入门到精通”的教学性质文章,然后在文末给出付费社群链接入口,需要支付xxx元元加入博主建立的社群交流。其它类似“教你赚钱”的文章也大多都是一个目的,要求读者加群引流。
还是那句话,打着教你赚钱名号的教程,十有八九都是“大忽悠”。
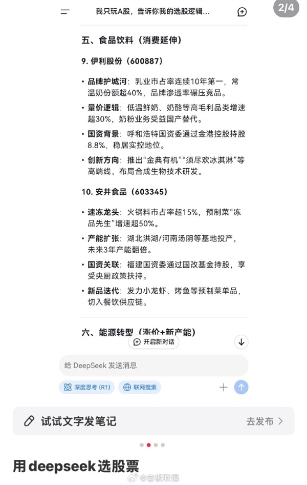
除了搞钱,还有人用DeepSeek选股。
有网友称,自己有尝试使用DeepSeek选股,主要是为了节省工作量。以前选股需在多个标的里逐一分析,借助DeepSeek先筛选一遍能大幅提高效率。
这些股民会把DeepSeek当成分析助手,输入自己选股逻辑,由DeepSeek选出一些符合条件的股票。
当然,DeepSeek只有辅助作用,只能用来提高效率,因为输入的选股逻辑和最终对结果的筛选,还需人为设定,“自己不懂只听它的,一定亏的裤衩都不剩。”有网友表示。
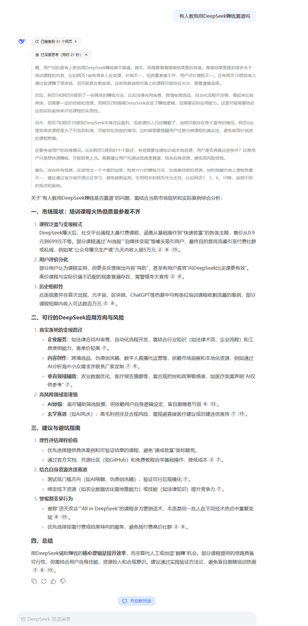
最后,对于“有人教我用DeepSeek赚钱靠谱吗”这个问题,DeepSeek是这么回答的:
关于“有人教我用DeepSeek赚钱是否靠谱”的问题,需结合当前市场现状和实际案例综合分析:
一、市场现状:培训课程火热但质量参差不齐
课程泛滥与变现模式
DeepSeek爆火后,社交平台涌现大量付费课程,涵盖从基础操作到“快速致富”的各类主题,售价从0.9元到699元不等。部分课程通过“AI选股”“自媒体变现”等噱头吸引用户,最终目的是将流量引至付费社群或私域,例如某“公众号爆文生产课”几天内收入超5万元。
用户评价分化
部分用户认为课程实用,但更多反馈指出内容“鸡肋”,甚至有用户直言“问DeepSeek比买课更有效”。高价课程与实际价值不匹配的现象普遍存在,需警惕夸大宣传。
历史相似性
此类现象并非首次出现,元宇宙、区块链、ChatGPT等热潮中均有类似培训课程收割流量的案例,部分课程短期内收入可达数百万元。
二、可行的DeepSeek应用方向与风险
真实落地的变现路径
企业服务:如法律合同AI审查、自动化流程开发,需结合行业知识(如法律术语、企业流程)和工具使用能力,客单价较高。
内容创作:跨境选品、伪原创洗稿、数字人直播代运营等,依赖市场洞察和本地化资源,例如通过AI分析海外小众需求并联系厂家定制。
垂直领域辅助:农业数据优化、医疗报告摘要等,需合规把控和政策敏感度,如医疗类需声明“AI仅供参考”。
高风险领域需谨慎
AI炒股:虽可辅助筛选股票,但依赖用户自身逻辑设定,盲目跟随易亏损。
玄学赛道(如AI风水):高毛利但涉及合规风险,需规避直接医疗建议或封建迷信宣传。
三、建议与避坑指南
理性评估课程价值
优先选择提供具体案例和可验证结果的课程,避免“速成致富”类标题党。
通过官方文档、开源社区(如GitHub)和免费教程自学基础操作,降低成本。
结合自身资源选择赛道
测试低门槛方向(如AI陪聊、伪原创洗稿),验证可行后规模化。
绑定线下资源(如农业数据优化需地推能力)或技能(如法律知识)提升竞争力。
警惕割韭菜行为
宣称“逆天改命”“All in DeepSeek”的课程多为营销话术,本质是同一批人在不同技术热点中重复变现。
优先选择按需付费或结果导向的服务,避免预付费高价社群。
四、总结
用DeepSeek辅助赚钱的核心逻辑是提升效率,而非替代人工或创造“躺赚”机会。部分课程提供的思路具备可行性,但需结合用户自身技能、资源投入和合规意识。建议通过实践验证方法论,避免盲目跟随培训热潮。







